Introduction π
The primary objectives of Revenue Cloud Advanced are to improve sales efficiency and streamline the quoting process. This platform offers a range of functionalities designed to optimize quoting, from selecting and configuring the correct products to automatically applying systematic discounts, such as tiered or industry-based discounts. Additionally, providing sales representatives with the ability to offer discretionary discounts is a crucial step in winning deals during the sales cycle.
To protect profit margins, many enterprises require a structured approach to pricing validation and revision. This may involve simple approval steps or a more complex Deal Desk process, which often includes parallel approvals from multiple departments. Fortunately, Salesforce has included a version of Advanced Approval in Revenue Cloud Advanced as part of the Winter ’25 release. Let’s explore how this feature enhances the approval process for businesses.
Overview of Advanced Approval in Revenue Cloud Advanced ππβ‘
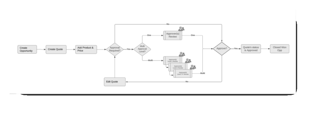
The approval process involves reviewing a quote or proposal to ensure accuracy before presenting it to the customer. In Salesforce’s standard approval process, approvals typically follow a “serial” structure, meaning they occur sequentially. For example, when a sales representative assigns a discretionary discount, the quote may require approval first from the sales manager, then from the sales director.
In larger deals, particularly in enterprise organizations, the approval process becomes more complex. Deals may require an initial approval from the sales manager, followed by additional approvals from departments such as finance, legal, and discounts. After the legal teamβs approval, the vice president may also need to approve. This is where Advanced Approval proves invaluable, reducing approval bottlenecks, ensuring compliance, and accelerating the Quote-to-Cash cycle.
Assign Object Permissions:
- Approval Submissions
- Approval Submission Details
- Approval Work Items

Importance of Advanced Approval for Businesses πβ π
1. Streamlined Deal Closure
Advanced Approval automates the approval process, reducing delays caused by manually seeking approvals for high-value or complex deals. By establishing predefined approval rules, businesses can automatically route approvals to the appropriate stakeholders based on deal attributes like price, discount level, or product type. This not only accelerates deal closure but also shortens the overall Quote-to-Cash cycle.
2. Compliance and Risk Management
Advanced Approval ensures that every deal adheres to company policies. For instance, quotes with deep discounts or sensitive configurations automatically trigger additional approvals, ensuring sales teams do not bypass important safeguards. Approval workflows create a transparent audit trail, providing a clear record of who approved each deal, when, and why. This is particularly important for compliance in highly regulated industries such as finance, healthcare, and technology.
3. Scalability for Complex Approval Flows
In large organizations with complex approval hierarchies, Advanced Approval supports multi-level, cross-department workflows. Deals requiring approval from various departmentsβsuch as sales, finance, and legalβare efficiently managed through automatic routing based on deal criteria. As businesses scale, Advanced Approval ensures that growing complexity in deal-making does not bog down internal processes.
4. Supporting Revenue Growth
By streamlining the approval process, businesses can move deals from quote to closure more quickly, thereby accelerating revenue recognition. This balance between speed and compliance ensures that deals remain profitable while meeting customer needs. Advanced Approval also standardizes discount practices, helping maintain margins and drive higher deal values.
Key Features of Advanced Approval in Salesforce Revenue Cloud β¨ππ

1. Dynamic Approval Attributes and Approvers
Businesses can create detailed, automated workflows that trigger approvals based on specific deal attributes (e.g., discount level, deal size, or product type). Approvals can be automatically routed to various approvers (individual users or groups), reducing manual oversight and speeding up the process.
2. Multi-Tiered Approvals
- Overview: Supports hierarchical or tiered approvals, enabling approvals from multiple departments, such as finance, legal, or executive management.
- Benefits: Configurable thresholds at each level ensure appropriate review based on the deal’s value.
- Example: Deals over $50,000 may go to the VP of Sales, while those over $100,000 could require CEO approval.
3. Serial and Parallel Approvals
- Serial Approvals: Simple structure where approvals occur in a specified order. For instance, a discount greater than 20% may require sequential approval from a sales manager and a VP.
- Parallel Approvals: Complex scenarios where multiple departments approve simultaneously, such as legal, business, and operations departments. This ensures faster approvals without compromising compliance.
4. Record Locking
- Overview: Records under review for approval can be automatically locked, preventing edits during the approval process.
- Benefits: Maintains data integrity by ensuring no unauthorized changes are made.
5. Record-Triggered and Auto-Launched Approvals
- Overview: Approvals can be triggered automatically by a record update or launched via a button, hyperlink, or another flow.
- Benefits: Provides flexibility in how and when approvals are initiated, a helpful upgrade from previous versions limited to manual triggers.
6. Approvals for Any Object
- Overview: Using Flow Orchestration, approvals can be triggered for any object.
- Benefits: Extends approval workflows beyond standard scenarios, such as discount approvals or contract reviews.
- Example: Approval workflows can be applied to contract validation or order processing, without the need for extensive customization.
Common Business Approval Process Flow ππ οΈπΌ

From the Sales Userβs Perspective
When the approval criteria are met (e.g., when the quote status is “Needs Review” and the discount exceeds 15%), an approval work item is created and assigned to the relevant approver(s). In parallel approval scenarios, multiple records are created for simultaneous approval. Approvers can review and either approve or reject the request, providing comments to guide the sales representative on necessary next steps.
From the System Ownerβs Perspective
There are two types of approval flows in Salesforce:
- Record-Triggered Approval Flows: Triggered when a record is created or updated.
- Auto-Launched Approvals: Triggered by user action, such as clicking a button or hyperlink, or via another flow.
System administrators can extend these flows with sub-flows to streamline approval activities, such as updating information, sending email alerts, or creating cases.
Best Practices for Implementation π§©βοΈπ
- Define the Business Approval Process: Begin by mapping out a clear, end-to-end approval process. Identify who needs to approve, when, and how. Avoid overcomplicating the flow to maintain a balance between efficiency and oversight.
- Identify the Approval Matrix: Determine who approves each step based on criteria such as deal size, discount level, product type, or contract terms.
- Approvers and Delegators: Assign specific approvers for each step and establish delegators for when the primary approvers are unavailable. This prevents bottlenecks and ensures timely completion of approvals.
- Record Locking: Implement record locking during the review process to maintain data integrity. Unlock records only after final approval to ensure necessary actions can proceed.
- Data Approval Visibility: Ensure that all stakeholders have access to real-time approval status. Use dashboards and approval history records to track which approvers have the record, the current stage, and any pending or completed approvals.
Conclusion πππ‘
Advanced Approval in Salesforce Revenue Cloud Advanced offers robust functionality with Flow-based approvals. These can be set up for serial or parallel processes and triggered automatically or manually. With its flexibility and scalability, Advanced Approval is essential for businesses looking to streamline complex approval workflows, maintain compliance, and accelerate revenue growth.